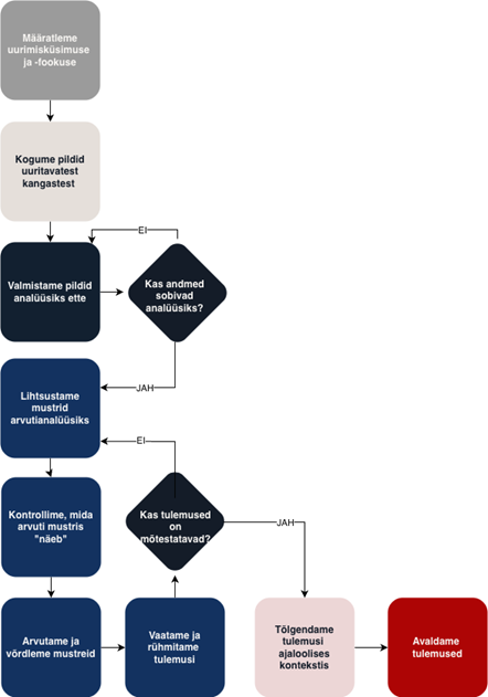
See töövoog kirjeldab, kuidas masinõppe toel piltide mustreid võrdleme. Soovime teada saada, milline mustriloogika valitses 18.–19. sajandi Eesti triibuseelikutes ning kuidas need mustrid suhestuvad Inglismaalt Norwichi tehasest pärit triibuliste läigestatud pinnaga villaste callimanco-kangastega. Töövoog kombineerib digihumanitaaria meetodeid ja masinõpet. Suurte pildiandmekogude analüüsimiseks kasutame visuaalsete mustrite äratundmiseks loodud masinõppemudeleid – konvolutsioonilisi närvivõrke (CNN-e). CNN-i kasutatakse eelkõige visuaalsete tunnuste eraldamiseks ja mustrite sarnasuse hindamiseks, mitte uue mudeli nullist treenimiseks. CNNi abil saame võrrelda triibumustrite rütme, värvikasutust ja struktuuri ning tuvastada võimalikud sarnasused kahe tekstiilitüübi vahel. Uurimuse keskne küsimus on, kas Eesti rahvarõivaseelikud olid inspireeritud konkreetsetest imporditud kangastest ning millised visuaalsed tunnused seost kõige paremini selgitavad.
Töövoog kirjeldab protsessi alates muuseumikogude piltide kogumisest ja standardiseerimisest kuni mustrianalüüsi tulemuste tõlgendamiseni. Praegu oleme uurimuses tulemuste tõlgendamise faasis.

- Autorid:
- Tiina Kull (Eesti Rahva Muuseum)
- Kata Maria Metsar (Eesti Rahva Muuseum)
- Litsents: CC BY 4.0
- Kuupäev/Versioon: 15.12.2025
- Märksõnad (sisu): rahvarõivad, mustrid, võrdlev analüüs, kultuuripärand
- Märksõnad (Tadirah): Seosanalüüs, Kujutuvastus, Masinõpe, Võrdlemine
- Eriala: etnoloogia
- Andmete meediatüüp: Pilt
- Seotud materjalid:
- Kull, Tiina (2024). Traces of callimanco in Estonia: purchased worsted striped fabrics from the late 18th to early 19th centuries. Studia Vernacula, 16, 66−93.
