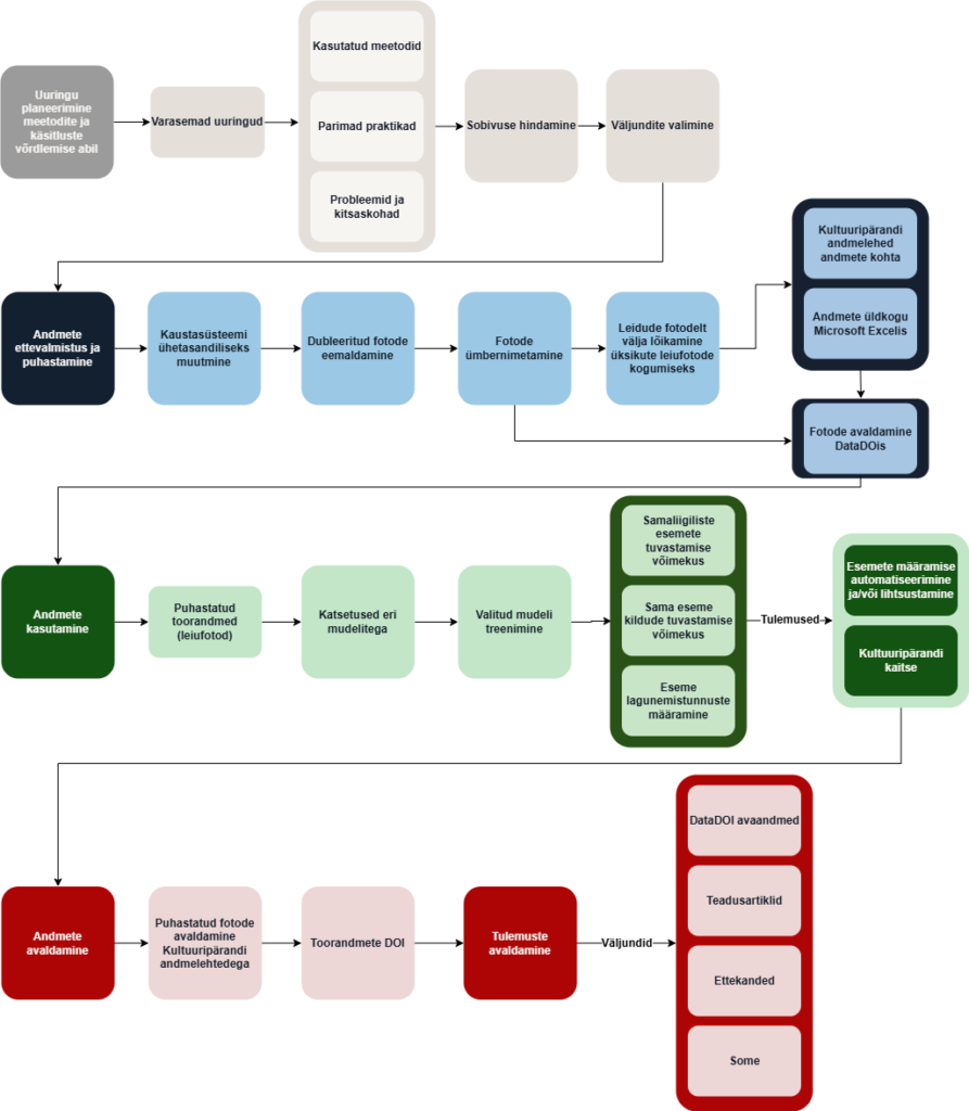
Käesoleva projektiga uuritakse, kuidas on võimalik esemeuurija töö käigus kogunevaid tööfotosid rakendada esemete automaatseks määramiseks ja nende seisukorra hindamiseks ning kuidas sellist suuremahulist kogu kasutajasõbralikult ja FAIR printsiipe jälgides avaldada. Materiaalse kultuuri uurijad võivad iga uuritava teema raames teha tuhandeid fotosid esemetest, aga enamasti piirdub fotode kasutus tüpoloogilise määramise, leidude visuaalse kõrvutamise ja paremini vormistatud fotode puhul tööde illustreerimisega. Projekti lõpus jääb valdav osa tehtud fotosid aga gigabaitide kaupa uurija kõvaketastele paremat aega ootama.
Projektis kasutatakse 2012.–2024. aastani tehtud fotosid arheoloogilistest klaasileidudest, mis pildistati magistri- ja doktoritöö andmekorje käigus leidude kataloogimiseks. Fotod on varieeruva kvaliteediga ning pildistatud mitme eri seadmega. Projekti eesmärk on Eesti mäluasutustes säilitavate arheoloogiliste klaasileidude varasemalt suures osas avaldamata toorandmete (ca 15 000 fotot) kogum puhastada ja avaldada ning kindlaks teha, kas fotodel kujutatust on tehisintellekti abil võimalik täiendavaid andmeid koguda näiteks esemeliigi automaatseks määramiseks või eseme lagunemise tuvastamiseks.
- Autorid:
- Monika Reppo (Tallinna Ülikooli arheoloogia teaduskogu)
- Mahendra Mahey (Tallinna Ülikooli strateegiabüroo)
- Litsents: CC-BY-NC-4.0
- Kuupäev/Versioon: 15.01.2026
- Eriala: arheoloogia, esemeuurimus
- Kasutatud andmete meediatüüp: Pilt
- Märksõnad (sisu): ajalooline arheoloogia, arheoinformaatika, arheoloogilised leiud, raalnägemine
- Märksõnad (Tadirah): Andmete puhastamine, Avaldamine, Masinõpe, Püsi-identifikaator
- Väljund: Teadusartikkel, Andmestik
- Seotud materjalid:
- Reppo, Monika (2023). Dataset 1. Archaeological glass finds from Estonia.

